智慧校园服务平台
|
统一身份认证
|
知行云
|
OA系统
|
VPN
|
邮件服务
|
软件正版化
|
校历
首页
学校概况
学校简介
领导分工
校园规划
学校标识
机构设置
教学机构
组织机构
招生就业
招生信息网
就业信息网
师资队伍
师资介绍
人才招聘
高层次人才引进
人才培养
专业建设
课程建设
教材建设
教学成果奖
网络教学平台
科学研究
科研成果
科研机构
交专学报
合作交流
国际交流
校企合作
产教融合
文化生活
教工活动
学生活动
运动场馆
校园风光
信息资源
图书馆
知行云
信息公开
质量年报
网络信息中心
企业微信注册
统一身份认证
无线网自助服务
校友会
当前位置:
首页
>
通知公告
>
正文
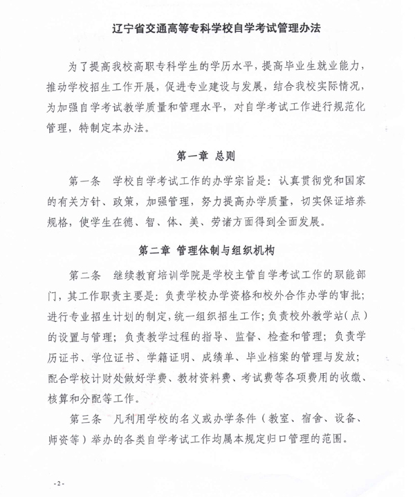
关于印发《自学考试管理办法》的通知
日期:2012-10-23
作者:
稿件来源:继续教育培训学院
阅读:
上一篇:关于2012-2013学年第一学期期中教学检查工作的通知
下一篇:辽宁交专2012(首届)网站设计制作竞赛通知
通知公告
2025-10-21
2025年面向社会公开招聘高层次和急需紧缺工作人员公告
2025-10-16
辽宁省交通高等专科学校2026届毕业生网络双选会暨校友企业网络招聘会邀请函
2025-08-22
关于对因公出国(境)赴泰国行政团组出访信息的公示
2025-08-18
关于对国家“工匠之师”创新团队2025年赴境外培训任务的公示
2025-08-18
关于学校因公出国(境)赴柬埔寨学术团组出访信息的公示
2025-08-15
2025年高考录取期间截至8月12日相关省份录取完成情况